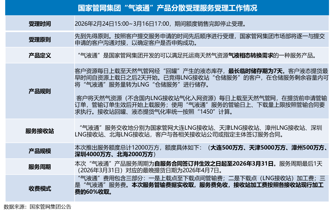
气库获悉,2026年2月24日国家石油天然气管网集团有限公司(以下简称“国家管网集团”)组织开展“气液通”产品分散受理服务受理工作。具体情况如下:

据了解,本次气液通产品与以往服务受理最大的不同点为费用变动,此前由三部分构成:即上载点至下载点间管输费+下载点(LNG接收站)加工费+“气液通”服务费;本次服务管输费据实收取,服务费免收(此前为0.05元/方),且为吸引用户使用,接收站加工费按照各接收站现行加工费的60%收取。各码头优惠后价格如下:

从优惠后价格来看,天津以及北海码头的液化服务价格优势更为明显,分别为0.156元/方、0.1302元/方。考虑到3月北方地区管输贸易气延长、大唐、山西煤层气主流报价约2.25-2.39元/方,川渝地区(南川、涪陵、铜梁、川东北)管输贸易气主流报价约2.25-2.39元/方,若用户操作气液通,3月国网天津综合成本在3850-4200元/吨左右,3月北海综合成本接近4500元/吨左右,从液价走势来看,春节后下游需求恢复强劲,沿海进口报价大势趋低,3月码头成交价格有下探趋势,目前国网天津主流报价3900-3950元/吨,北海主流报价4000元/吨, 常规情况下用户操作天津码头气液通可能性较大,而北海多面临亏损,用户操作积极性不高。